SiC43x 3 V to 24 V microBUCK®
Vishay’s SiC43x family enables a buck converter design with minimal external components
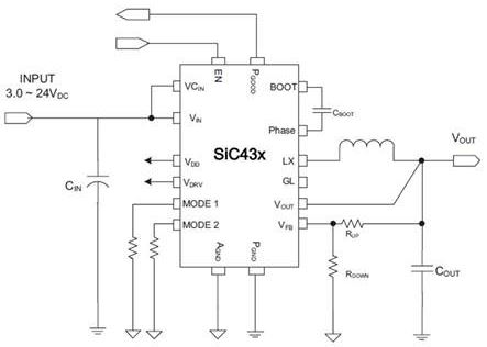
Vishay's SiC43x family of buck regulators was specifically designed from the ground up to eliminate external components. Soft start time, switching frequency, forced continuous or power save mode, and current limit can all be programmed using just two external resistors connected to the mode pins. Internal compensation includes the ripple injection components, so even with the use of ceramic output capacitors, no additional components are needed, unlike industry-standard constant on-time controllers. The internal ripple injection and error amplifier compensation components all adjust to the operating conditions chosen, enabling the widest operating range in the industry: VIN = 3 V to 24 V, VOUT = 0.6 V to 0.95 VIN.
Applications Diagram for SiC43x
Internal Compensation and Internal Ripple Injection Components
Features
- Compact and simple
- Minimum external components with two resistors set soft start, switching frequency, ILIMIT, and operating mode
- Versatile
- Wide operating voltage and current range
- VOUT = 0.6 V to 0.95 VIN
- VIN = 3.0 V TO 28 V (SiC438BED-T1-GE3 and SiC437AED-T1-GE3)
- VIN = 3.0 V to 24 V (SiC431AED-T1-GE3)
- Highly efficient
- 50 µA quiescent current > 80 % efficiency at 1 mA
- Peak efficiencies of 95% to 98% at heavier loads
| Applications | ||
|
|
SiC43x 3 V to 24 V microBUCK®
| Image | Manufacturer Part Number | Description | Available Quantity | Price | View Details | |
|---|---|---|---|---|---|---|
![]() | ![]() | SIC431AED-T1-GE3 | IC REG BCK ADJ POWERPAK MLP44-24 | 6410 - Immediate | $2.56 | View Details |
![]() | ![]() | SIC438BED-T1-GE3 | IC REG BCK ADJ POWERPAK MLP44-24 | 9848 - Immediate | $2.10 | View Details |
![]() | ![]() | SIC437AED-T1-GE3 | IC REG BCK ADJ POWERPAK MLP44-24 | 10641 - Immediate | $2.32 | View Details |



