8-100V to 5V-1A DC to DC Buck Converter using MP9486
2023-09-06 | By Hesam Moshiri
License: Attribution-NonCommercial-ShareAlike Power Supplies
DC-to-DC buck converters are utilized ubiquitously in electronic devices. Three major types of non-isolated DC-to-DC converters are introduced: Buck, Boost, and Buck-Boost. The most frequently employed type is the Buck converter. In this article/video, I introduce a compact buck converter board, capable of accepting input voltages ranging from 8V to 95V and handling 5V-1A at the output.
The selected controlling chip is the MP9486. It is a high-frequency and somewhat sensitive controller chip as some users reported encountering instability issues. However, I have applied a few modifications to the circuit and as a result, you can utilize this circuit, PCB, or assembled board without any issues. The circuit offers consistent regulation within the defined input voltage range, effectively managing the maximum output current.
For the schematic and PCB design, I utilized Altium Designer 23. I shared the project with my colleague for feedback and edits through Altium 365's secure cloud space.
I tested the circuit's performance for a range of input voltage, output current, stability, and output noise. This comprehensive testing was conducted using the Siglent SDL1020X-E DC Load, the SDM3045M multimeter, and the SDS2102X Plus oscilloscope.
I am confident that this circuit fulfills your requirements for a compact high-voltage buck converter board.
Specifications
Input Voltage: 8-95VDC (continuous), up to 98-100V (short time)
Output Current: 950mA (max continuous)
Output Voltage: 5V-Fixed
Output Noise: 38mVp-p(Min), 78mVp-p(Max)
Circuit Analysis
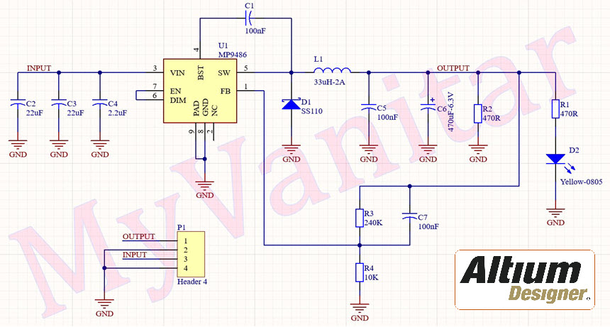
Figure 1 shows the schematic diagram of the device. As it is clear, the heart of the circuit is the MP9486 buck converter chip [1].
Figure 1, schematic diagram of the 100V to 5V DC to DC Buck converter
C2, C3, and C4 are input decoupling capacitors to reduce the input voltage noise. C4 is a 2.2uF and it is positioned as close as possible to U1. MP9486 is an advanced buck converter controller chip. According to the datasheet: “The MP9486 is a high-voltage, step-down, switching regulator that delivers up to 1A of continuous current to the load. It integrates a high-side, high-voltage, power MOSFET with a current limit of 2.5A, typically. The wide 4.5V to 100V input range accommodates a variety of step-down applications, making it ideal for automotive, industry, and lighting applications. Hysteretic voltage-mode control is employed for very fast response. MPS’s proprietary feedback control scheme minimizes the number of required external components. The switching frequency can be up to 1MHz, allowing for a small component size. Thermal shutdown and short-circuit protection (SCP) provide reliable and fault-tolerant operations. A 170μA quiescent current allows the MP9486 to be used in battery-powered applications. The MP9486 is available in a SOIC-8 package with an exposed pad.”
C1 is the bypass capacitor and D1 and L1 are essential buck converter elements. D1 is the SS110 Schottky diode [2] and L1 is the TDK 33uH inductor [3]. C5 and C6 are output capacitors to stabilize the output and reduce the noise. In the first revision of the board, I selected MLCC-type capacitors for the output, which caused instability issues and weird behavior of the chip. Replacing those capacitors with an electrolytic one solved the problem. It’s not mandatory to use expensive tantalum capacitors for the output, the electrolytic type does the job.
R2 is the load capacitor to stabilize the output and D2 [4] indicates the proper operation of the board and output voltage level. C7, R3, and R4 are the feedback control loop components.
PCB Layout
Figure 2 shows the PCB layout of the design. It’s a compact two-layer PCB board and all components are SMD. Figure 3 shows the assembly drawings.
Figure 2, PCB layout of the 100V to 5V DC to DC Buck converter
Figure 3, Assembly drawings of the 100V to 5V DC to DC Buck converter
Assembly and Test
Figure 4 shows the assembled prototype (first revision) of the board, after performing all tests.
Figure 4, The first revision of the assembled PCB board
I’ve performed several tests on the board and it passed all successfully, you can watch the YouTube video for detailed information. By the way, I put the noise figure of the circuit in all of these circumstances: Figure 5: 8Vinput-no load, Figure 6: 30Vinput-no load, Figure 7: 8Vinput-maximum load, Figure 8: 30Vinput-maximum load. The oscilloscope is Siglent SDS2102X Plus.
Figure 5, Output noise of the buck converter (8V-input, No load)
Figure 6, Output noise of the buck converter (30V-input, No load)
Figure 7, Output noise of the buck converter (8V-input, maximum load)
Figure 8, Output noise of the buck converter (30V-input, maximum load)

