Control a DC Motor with an LED Indicator from Node-RED Dashboard
2023-05-11 | By Don Wilcher
License: See Original Project DC Motor
In this project, we’ll show you how to build a Node-RED Dashboard to operate a DC Motor with an LED. Using a slide switch widget, the Node-RED Dashboard will turn on a DC motor using a basic transistor as an electronic switch, and an LED will turn on with the DC motor when the slide switch widget is on. Besides being accessible online, the dashboard can be accessed using mobile devices like smartphones or tablets.
This article builds off a previous Maker.io project discussing how to build a Node-RED dashboard. The approach to controlling a DC motor and LED makes the project interactive, allowing Node-RED to control various devices in your home or workshop. We have the parts list, schematics, and step-by-step processes you need to follow along, and make this project for yourself, so let’s get started!
The Project’s Components
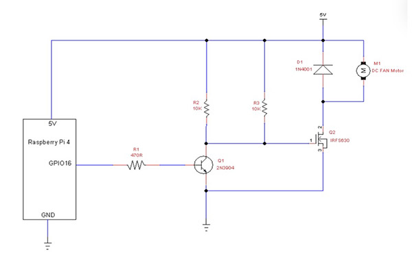
The Node-RED DC Motor and LED controller is made up of several components: a Raspberry Pi, a DC motor, an LED, and a few discrete components. The controller is built using a Raspberry Pi, an NPN transistor, two resistors, an LED, a general-purpose diode, and a small 5VDC electric motor. The NPN transistor operates the DC motor when the Raspberry Pi provides the proper control signal.
The Node-RED Electronic Circuit Schematic Diagram
A 470-ohm series resistor protects the NPN transistor from excessive current. The proper control signal is 3.3VDC to turn on the NPN transistor. The LED also turns on with the control signal produced by the Raspberry Pi. Like the NPN transistor, a 220-ohm resistor is wired to the LED to protect it from excessive current. A 3.3VDC voltage will turn on the LED wired to the Raspberry Pi. The general-purpose diode prevents the back electromotive force (EMF) voltage, which is created when the motor turns off, from damaging the NPN transistor.
The parts list to build the Node-RED controller can be found here!
The Node-RED DC Motor-LED Controller solderless breadboard prototype electrical wiring diagram.
Working with the Node-RED Editor
The Raspberry Pi is the wireless gateway for accessing the Node-RED editor. If you’re unfamiliar with Node-RED, this article is a great place to learn about low-code event-driven programming environments. The Node-RED URL address can be accessed using any web browser to allow the Raspberry Pi to operate the DC Fan motor and the LED. The web browser URL address will be found in the Node-RED Terminal window.
The Node-RED terminal can be accessed by selecting the software application through the programming category found on the Raspberry Pi. Selecting the Node-RED icon will open the terminal.
Selecting and opening the Node-RED software application.
Accessing the Node-RED web Editor using the terminal.
The Node-RED web editor.
Building the Node-RED DC Motor-LED Controller Dashboard
With the solderless breadboard controller prototype built and the Node-RED editor accessible, you can start building the dashboard!
The first step is to have the dashboard node available within your node palette. Traditionally, the dashboard and the Raspberry Pi nodes are pre-installed with the Raspberry Pi distro operating system. (Check out the article on installing and setting up a test dashboard-it’s a must-read if you haven’t done this before!).
You’ll need to construct a Node-RED flow diagram to build the dashboard. The network flow diagram will control the DC motor and the LED, and the binary message payloads will be passed within the Node-RED network flow diagram. The message payloads to pass through the network flow diagram are true and false. The image below shows what the network flow diagram looks like:
The Node-RED DC Motor-LED Controller network
By double-clicking on each node, you can edit the node’s property and the data parameter to pass the appropriate message payload. The image below shows the DC Fan Switch being configured to display a dashboard slide switch.
Configuring the dashboard DC Fan slide switch
The Group is the main container that manages the widgets for the specified dashboard. To edit the Group, select the pencil icon, and a new window will appear. You will then type Wireless Controller for this project’s dashboard in the textbox, then click Done to complete the edit task.
As illustrated in the following diagrams, you will next configure the DC FAN, the LED, and the DC Motor status network nodes.
Configuring the DC FAN node
Configuring the LED node
Configuring the DC Motor Status node
With the Node-RED nodes configured for the dashboard, the next step is to test the User Interface (UI) controller. As a final note, the Group and the dashboard node elements are established within the Node-RED’s network flow diagram. This hidden feature allows the UI dashboard controller to be configured for engagement and human interaction. (If you want ideas on different UIs, make sure to read this article!)
After configuring the network flow diagram nodes with the Wireless Controller Group designator, the dashboard design will be visible in a new web browser.
After initiating deployment, the web browser will display the DC Motor-LED controller UI dashboard. To initiate deployment, click the Deploy button with your mouse.
The completed DC Fan Controller dashboard
When sliding the on-screen slide switch, the DC FAN and the LED will turn ON, and the DC Motor Status message will switch from false to true. With the LED circuit being wired to a separate GPIO pin on the Raspberry Pi, an additional widget can be added.
Another slide switch widget can be provided for independent control by placement of a web-based interactive device on the dashboard. An LED Status message can be provided as well. The dashboard can easily be viewed on a smartphone or tablet on the same network by typing the UI’s address within a web browser. This feature demonstrates the mobile capabilities of remotely controlling the DC motor and the LED.
What else can we do with this Dashboard?
Although a 2N3904 NPN transistor was used as the main driver component to operate the DC FAN, a power Metal Oxide Semiconductor Field Effect Transistor (MOSFET) can be used as well. A P-MOSFET provides efficiency to an electromechanical load like a DC motor by reducing the power dissipation of the control switching function. This low power dissipation effect is because of the P-MOSFET’s low drain-to-source resistance (Rds). Typical Rds values for P-MOSFETs are in the micro-ohms (µΩ) to milli-ohms (mΩ) range. As a dashboard controller experiment, replace the single-transistor motor driver with a two-transistor stage switching circuit. The two-transistor switching driver circuit is shown below.
A two-stage switching DC Fan driver circuit
You will notice that the DC Motor status and slide switch widgets are opposite to the operation of the DC Fan. The LED circuit will work normally. Can you think of an application for such a reversal motor operation?
Summary
This project illustrated how easy it is to make a home wireless controller using an off-the-shelf-embedded single-board computer (SBC) and a few discrete electronic components. The DC Fan-LED controller’s IoT design was developed using the Node-RED web editor. An M5Stack Core 1 and 2 controllers can easily be integrated to provide aesthetically appealing output UI status for human interaction and engagement.
Watch this short video to see the DC Fan Controller dashboard in action!
Recommended Reading
How to Install and Get Started with Node-RED
Create User Dashboards for IoT Projects in Node-RED
How to Use Variables in Node-RED
How To Connect an Arduino to Node-RED
What is Back EMF in DC Motors? - Another Teaching Moment

